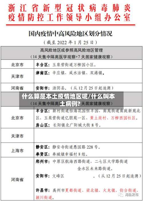
什么算是本土疫情地区呢/什么叫本土病例?
本土疫情是什么
本土病例是近期没有外出旅行的人被当地的人感染新冠肺炎 ,感染了新冠肺炎的人会造成疾病传播 。本土病例是指新增本土确诊是指没有和境外人员进行接触,或者曾经没有处在境外,而是自己本土的新冠病毒导致感染 ,而不是境外输入导致的。

本土确诊病例是指近期没有外出旅行的人被当地已经感染新冠病毒的人所传染,并确诊为新冠肺炎的病例。以下是关于本土确诊病例的详细解释:感染来源:本土确诊病例的感染来源主要是当地已经感染新冠病毒的人群,而非境外输入或外地传入 。

本土有疫情一般是指在当地出现了无症状感染者或有新冠确诊病例等均可以视做当地本土有疫情的标志。凡是有新型冠状病毒基本标志的 ,如正式确诊或是有无症状感染者的都会被政府等相关部门定义为当地存在本土疫情现状,由此作为预防疫情源头的根源。

有无本土病例是指在国内是否存在由本土居民感染并传播的病例 。以下是关于有无本土病例的详细解释:疫情控制的重要指标:无本土病例:表示疫情在国内得到了有效的控制和防范,居民的健康得到了较好的保障。有本土病例:可能意味着疫情控制存在漏洞或挑战,需要进一步加强防控措施。
本土病例是指近期没有出境旅行而在境内(常指中国大陆)被感染新型冠状病毒 ,经检测确诊为新冠肺炎病例人员。其临床表现有发热和(或) 呼吸道症状等新冠肺炎相关临床表现;具有新冠肺炎影像学特征; 发病早期白细胞总数正常或降低,淋巴细胞计数正常或减少 。

什么是本土疫情地区?
本土疫情地区就是指该地区近期没有外出旅行的人却被当地的人传染上了新冠。防控态势不能松懈,新冠病毒的传染性强 ,部分病人的传染源较为隐秘,因此疫情防控力度不能减轻。及时筛查、发现病人最为关键,短期内出现零星新增病例难以避免 ,但可以做好筛查工作,避免病毒进一步传播 。
该地区被当地的人传染。防控态势不能松懈,新冠病毒的传染性强 ,部分病人的传染源较为隐秘,因此疫情防控力度不能减轻。本土疫情地区就是指该地区近期没有外出旅行的人却被当地的人传染上了新冠 。及时筛查 、发现病人最为关键,短期内出现零星新增病例难以避免 ,但可以做好筛查工作,避免病毒进一步传播。
发生本土疫情的地级市是指在本土发生疫情的地级市。发生本土疫情的市:居家健康监测7天,3日内开展2次核酸检测,健康监测结束时进行1次核酸检测 。省外低风险地区:持48小时内核酸检测阴性证明 ,提前3天向所在社区(村)、单位或入住酒店报告,抵宿后至少开展1次核酸检测。
您好,本土是指国家领地之内 ,受国家法律约束,也属于国家管辖的国家领土。“本土”的词语解释为:①本乡,本来的生长地 ②指殖民国家本国领土(对殖民地而言)③国家领土中最大最主要的一块 疫情中“本土病例 ”的出现:在疫情期间 ,本土病例中“本土”的意思是我们国内,也可以叫境内 。
疫情风险区是怎么划分的
〖A〗、疫情风险区的划分主要依据病例数量 、传播风险、区域特征及防控需求,通常分为高、中 、低风险区 ,具体标准及查看方式如下:划分标准高风险区:病例数较多,且存在明显社区传播风险(如聚集性疫情)。通常以小区、村组或楼栋为单位划定,实行“足不出户、上门服务”的封控措施。
〖B〗、疫情等级划分的4个等级判定主要依据病例数 、传播风险及区域防控需求 ,通常分为低风险、中风险、高风险和重点管控区域(部分地区可能将“重点管控 ”单独列为一级或纳入高风险范畴)。以下是具体判定标准及说明:低风险地区判定标准:无新增本土病例:连续14天内无新增本地确诊病例或无症状感染者 。
〖C〗 、国内疫情风险地区主要分为高、中、低风险区,划分依据包括病例数量 、聚集性疫情发生情况等,具体标准如下:高风险地区:定义:累计新冠病例超过50例,且14天内有聚集性疫情发生。
〖D〗、涉疫区和中高风险区主要通过官方发布的疫情风险等级划分标准及具体查询途径来区分 ,可通过皖事通等官方平台查询具体信息。具体如下:查询途径:以皖事通APP为例,在首页找到“服务”,点击进入 。找到“疫情防控”相关选项 ,点击进入。
〖E〗、当前政策下已不再划分中风险区,风险区仅分为高风险区和低风险区两类,但此前中风险区的界定标准如下:中风险区的定义与划定依据中风险区指病例和无症状感染者停留和活动一定时间 ,且可能具有疫情传播风险的工作地和活动地等区域。
〖F〗 、高风险地区的定义:这类地区通常是指在一定时间内(通常是14天)累积新冠病例数超过50例,并且这段时间内发生过聚集性疫情 。 中风险区域的特征:14天内出现过新增新冠确诊病例,但累计确诊病例数未超过50例;或者累计确诊病例超过50例 ,但在14天内没有发生聚集性疫情。
疫情等级划分4个等级怎么判定的
疫情等级划分的4个等级判定主要依据病例数、传播风险及区域防控需求,通常分为低风险、中风险 、高风险和重点管控区域(部分地区可能将“重点管控 ”单独列为一级或纳入高风险范畴)。以下是具体判定标准及说明:低风险地区判定标准:无新增本土病例:连续14天内无新增本地确诊病例或无症状感染者 。
疫情等级划分的4个等级判定通常基于疫情传播风险、病例数量、防控需求及区域影响等综合因素,具体标准可能因地区或政策调整而略有差异。以下是通用判定逻辑的详细说明:四个等级的通用划分标准低风险地区 判定条件:无确诊病例 ,或连续14天内无新增本土确诊病例。
在中国,突发公共卫生事件的疫情分级标准主要划分为四个等级:特别重大(Ⅰ级):当疫情在全国范围内扩散,对社会经济造成严重威胁,或与已知传染病差异显著且传播迅速时 ,会被列为Ⅰ级响应 。这一级别的疫情需要国家层面的高度重视和全面防控。
发表评论