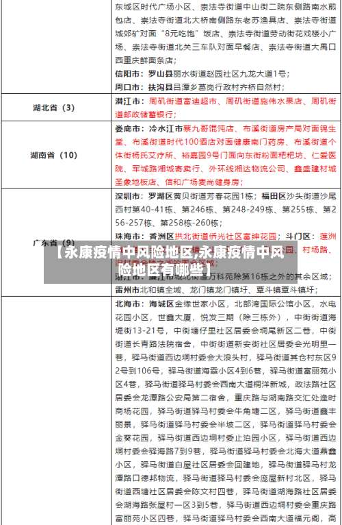
【永康疫情中风险地区,永康疫情中风险地区有哪些】
现在还需要隔离的城市有哪些浙江
〖A〗、永康 。还需要隔离的城市有浙江永康。永康是属于浙江省,而且11-12月份浙江省疫情反复 ,进入了戒严状态,属于高风险区,所以要去外省的话 ,是要隔离的,也要做核酸检查。

〖B〗 、吉林长春:从低风险地区前往长春,需要向社区报备 ,听从社区工作人员安排;中风险地区需要居家隔离14天,并进行3次核酸检测;高风险地区人员具备居家隔离条件的、首先集中隔离14天,之后居家隔离7天 ,不具备居家隔离条件的集中隔离21天,均需进行4次核酸检测 。
〖C〗、浙江杭州近来为低风险地区,来返四川成都的隔离核酸最新规定如下:隔离要求:不需要隔离。核酸检测要求:一般省外人员:倡导所有省外人员来(返)川后均进行1次核酸检测,建议省外人员返川就近做一次核酸检测。
〖D〗 、从上海去浙江宁波是否需要隔离 ,主要取决于出发地的风险等级 。低风险地区:如果出发地是上海的低风险地区,去浙江宁波不需要隔离。但需要在出发前天做好核酸检测,并在到达宁波后 ,根据当地要求,可能需要在火车站进入专用通道,出示健康码 ,进行场所码登记,并接受管理人员的身份信息登记和再次核酸检测。
〖E〗、需要隔离 。 根据最新的防控政策规定,若来自中高风险地区 ,来宁人员持有效防疫证明材料实行集中隔离14天, 上海属于中高风险地区,因此去浙江宁波需要隔离。另外 ,具体情况还需根据相关政策和防疫要求做出相应的决策。需要隔离。

12月1日凌晨永康市在集中隔离点发现8例阳性感染者
〖A〗、关于永康市在集中隔离点发现8例新冠病毒阳性感染者的通报2022年12月1日凌晨,永康市在集中隔离点发现8例新冠病毒阳性感染者,均系11月30日晚通报的首例感染者的密切接触者 。11月30日均已落实管控。
〖B〗 、月30日,桂阳县在集中隔离管控人员中发现8例新冠病毒阳性感染者。感染者1:蒋某风 ,女,58岁,11月25日从广州南站乘坐高铁返湘 。11月30日核酸检测初筛阳性 ,12月1日经市疾控复核确认阳性,近来已闭环转运至定点医院。感染者2:周某亮,男 ,48岁,11月28日从甘肃兰州乘坐火车返湘。
〖C〗、月:南宁市报告1例境外输入关联病例宁某某(男,34岁) ,曾于4月25日至5月10日在广州荔湾区隔离酒店集中隔离,解除隔离后返回南宁确诊 。传染源疑似为隔离点,但未明确交叉感染细节。9月:广州东海大厦隔离酒店工作人员徐某某(女 ,42岁)例行检测阳性,初步判断与境外输入病例相关。
〖D〗、022年12月2日下午,永康市新增9例新冠病毒阳性感染者,均已闭环转运至定点医院治疗 ,具体感染者信息及活动轨迹如下:感染者3:为省外来永人员,12月2日抵达永康后立即落实闭环管控措施,未进入社会面活动 。
〖E〗 、关于婺城区在集中隔离点发现3例新冠病毒阳性感染者的通报2022年12月1日 ,金华市婺城区在集中隔离点发现3例阳性感染者,近来已闭环转运至方舱医院。感染者4:系省外返婺人员,浦江县11月30日通报的河北石家庄返浦江病例黄某某的密接。
国内疫情风险地区/国内疫情风险等级划
国内疫情风险地区主要分为高、中、低风险区 ,划分依据包括病例数量、聚集性疫情发生情况等,具体标准如下:高风险地区:定义:累计新冠病例超过50例,且14天内有聚集性疫情发生 。
疫情等级划分的4个等级判定主要依据病例数 、传播风险及区域防控需求 ,通常分为低风险、中风险、高风险和重点管控区域(部分地区可能将“重点管控”单独列为一级或纳入高风险范畴)。以下是具体判定标准及说明:低风险地区判定标准:无新增本土病例:连续14天内无新增本地确诊病例或无症状感染者。
疫情级别通常根据疫情的传播风险 、严重程度及防控需求进行划分,主要分为低风险地区、中风险地区和高风险地区三个级别,具体划分标准及依据如下:低风险地区:定义:无确诊病例 ,或连续14天无新增确诊病例。
高风险地区的定义:这类地区通常是指在一定时间内(通常是14天)累积新冠病例数超过50例,并且这段时间内发生过聚集性疫情 。 中风险区域的特征:14天内出现过新增新冠确诊病例,但累计确诊病例数未超过50例;或者累计确诊病例超过50例,但在14天内没有发生聚集性疫情。
疫情风险区的划分主要依据病例数量、传播风险 、区域特征及防控需求 ,通常分为高、中、低风险区,具体标准及查看方式如下:划分标准高风险区:病例数较多,且存在明显社区传播风险(如聚集性疫情)。通常以小区 、村组或楼栋为单位划定 ,实行“足不出户、上门服务 ”的封控措施 。
发表评论