我国高中风险疫情地区/近来国内高中疫情风险等级
最新中高风险如何定义的
中风险区的定义与划定依据中风险区指病例和无症状感染者停留和活动一定时间,且可能具有疫情传播风险的工作地和活动地等区域 。其划定范围需结合流行病学调查结果综合研判 ,例如病例的行动轨迹、接触人员范围 、环境采样结果等,以确定潜在传播风险的具体区域。

中高风险是指投资理财中的风险等级,具体为中等风险到高风险之间的级别。以下是关于中高风险的具体解释:风险等级定义 在投资理财领域,银行理财产品风险通常被划分为R1到R5五个级别 ,其中R3代表中等风险,R4代表中高风险,R5代表高风险。

在金融领域 ,高风险通常指的是那些可能带来高回报但同时也伴随着巨大亏损可能性的投资,如高风险股票或加密货币交易 。健康和安全风险:在高风险行业中工作,如建筑工地、深海潜水或高空作业 ,工作人员面临严重的身体伤害甚至生命危险。
定义:在金融领域,高风险指的是具有较高不确定性和潜在损失可能性的投资项目或金融产品。特征:亏损概率大,面临的市场波动较大;回报潜力高 ,一旦市场走势符合预期,可能获得远超平均水平的收益;投资门槛高,对投资者的风险承受能力和资金实力有较高要求 。

高中低风险如何确定
高中低风险区的界定主要依据国家卫健委及相关部门制定的标准 ,通常结合疫情传播风险、病例数量、区域防控需求等因素综合判定。以下是具体界定方式及查询方法:高中低风险区的界定标准高风险区 判定依据:病例和无症状感染者居住地,以及活动频繁且疫情传播风险较高的工作地和活动地等区域。
定义:低风险通常指的是那些发生概率较小且即使发生,其影响也相对轻微的情况 。示例:日常生活中的小意外,如散步时扭伤脚踝 ,这类风险虽然存在,但通常不会造成重大损失。应对措施:对于低风险事件,可以通过简单的预防措施来规避 ,如穿舒适的鞋子 、注意路面状况等。
高中低风险的确定主要通过官方指定的查询平台进行,具体流程如下:查询平台:通过国家政务服务平台(版本0.4)进行操作,该平台整合了各地疫情风险等级数据 。操作步骤:进入国家政务服务平台后 ,点击首页的“各地疫情风险等级查询”入口。此功能由国家卫生健康委员会提供数据支持,覆盖全国所有行政区划。
高风险人员:确诊病人,疑似病人 ,无症状感染者,核酸检测阳性的人员,密切接触者及密切接触者的密切接触者 。中风险人员:当前与居家观察人员同住的人员;身体异常人员 ,与确诊者或无症状感染者同乘航班、同程客车或同乘一列火车同一车厢的人员。低风险人员:高风险、中风险人员以外的人员。
疫情的高中低风险地区划分标准是依据一个街道或者是社区在14天内有没有新冠确诊病例 、有多少确诊新冠病例,从而划分高中低三个风险等级,同时具体的划分标准还应该依照新冠肺炎疫情的趋势实行调整。法律依据:《中华人民共和国传染病防治法》第十七条国家建立传染病监测制度 。
法律分析:高风险地区:累计病例超过50例,14天内有聚集性疫情发生。中风险地:14天内有新增确诊病例 ,累计确诊病例不超过50例,或累计确诊病例超过50例,14天内未发生聚集性疫情。
带星号的城市查询
可通过支付宝或微信在国务院客户端进行带星号城市(中高风险地区)的查询 ,具体操作如下:支付宝查询步骤进入国务院客户端:打开支付宝主页,在搜索栏输入“国务院客户端 ”并点击进入 。点击疫情风险查询:进入客户端后,点击页面上方的“疫情风险查询”按钮。
带星的城市有长春、吉林、上海 、四川、广西、山东 、福建、辽宁、河北 、黑龙江、北京、湖南、天津。一种是14天后自行消失 ,这个时限是以用户本人的时间为计量单位,与风险地区无关 。如果14天后行程卡星号依然存在,可以致电通信行程卡相关通讯服务商进行调整。
在微信界面点击支付。点击城市服务进入 。然后点击防疫查询进入。在通信行程卡界面输入手机号点击查询。最后通过查询即可看到自己是否带星号城市了 。
进入行程码页面 ,查看行程码底部所到过的城市,如果带星,那么城市名字上就会标记有星号。对于行程卡带星号的 ,需确认是否曾经过中高风险区域。对高风险地区人员,一律实施14天集中观察和7天健康监测。行程码去除方法 14天后自行消失 。这个时限是以用户本人的时间为计量单位,与风险地区无关。
高中风险区域划分标准
〖A〗 、高中风险区域划分标准如下:高风险区:病例和无症状感染者居住地,以及活动频繁且疫情传播风险较高的工作地和活动地等区域 ,划为高风险区。原则上以居住小区(村)为单位划定,根据流调研判结果可调整风险区域范围 。
〖B〗、风险等级判定标准:高风险区:病例和无症状感染者居住地,以及活动频繁且疫情传播风险较高的工作地和活动地等区域 ,划为高风险区。原则上以居住小区(村)为单位划定。
〖C〗、疫情的高中低风险地区划分标准是依据一个街道或者是社区在14天内有没有新冠确诊病例 、有多少确诊新冠病例,从而划分高中低三个风险等级,同时具体的划分标准还应该依照新冠肺炎疫情的趋势实行调整 。法律依据:《中华人民共和国传染病防治法》第十七条国家建立传染病监测制度。
〖D〗、高风险区 划分标准:原则上将感染者居住地 ,以及活动频繁且疫情传播风险较高的工作地和活动地等区域,划为高风险区。高风险区一般以单元、楼栋为单位划定 。在疫情传播风险不明确或存在广泛社区传播的情况下,可适度扩大高风险区划定范围。风险区域范围可根据流调研判结果动态调整。
〖E〗 、风险区划定标准 高风险地区:病例和无症状感染者居住的地方 ,以及走动频繁且疫情传播可能性比较高的活动地、工作地等区域,划为高风险区域 。按原则以居住小区(村)为单位划定,依据流调结果可调整风险区的范围。
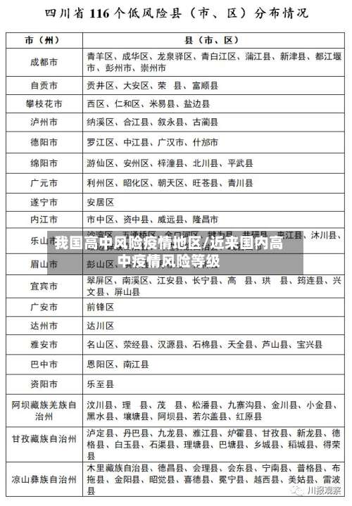
全国疫情高中低风险区一览表?
操作步骤:进入查询页面:点击搜索结果中的“疫情风险等级查询”服务。选取地区:系统默认显示当前所在地的风险等级 ,若需查询其他地区,可通过筛选功能手动选取目标省份、城市或区县。查看结果:页面会明确标注所选地区为高风险区 、中风险区还是低风险区,并显示具体区域范围(如某街道、社区) 。
截至近来,国内共有2个高风险地区 ,76个中风险地区,主要分布在陕西省、河南省 、浙江省等地,以下为详细信息(数据不包括港澳台地区):高风险地区:具体地区名单会随疫情形势动态调整 ,可通过权威渠道实时查询。
中风险地区:以县市区为单位,存在以下两种情况之一的地区:14天内有新增确诊病例,且累计确诊病例不超过50例;或累计确诊病例超过50例 ,但14天内未发生聚集性疫情。低风险地区:以县市区为单位,无确诊病例或连续14天无新增确诊病例的地区 。
国内疫情虽有反复,但大部分地区的疫情形势依然保持稳定。特别是早前内蒙古、黑龙江等地的疫情已基本得到控制。最近有一个好消息传来 ,经过一个多月的努力,哈尔滨全域终于降为低风险地区 。那么,近来全国还有多少高中风险地区呢?它们又分别分布在哪些地方呢?下面为大家提供全国高中风险地区的最新名单。
疫情高中风险区划分标准
〖A〗、疫情高中风险地区划分标准如下:高风险地区:累计病例超过50例 ,14天内有聚集性疫情发生。中风险地区:14天内有新增确诊病例,累计确诊病例不超过50例,或累计确诊病例超过50例,14天内未发生聚集性疫情 。低风险地区:无确诊病例或连续14天无新增确诊病例。
〖B〗、疫情高风险区的划定标准为:病例和无症状感染者居住地 ,以及活动频繁且疫情传播风险较高的工作地和活动地等区域,划为高风险区。原则上以居住小区(村)为单位划定,根据流调研判结果可调整风险区域范围 。
〖C〗 、条件一:14天以内有新增确诊病例 ,且累计确诊病例不超过50例。条件二:累计确诊病例超过50例,但14天内未发生聚集性疫情。高风险地区:需同时满足以下两个条件:条件一:累计确诊病例超过50例。条件二:14天以内有聚集性疫情发生 。聚集性疫情指14天内在小范围(如家庭、学校、社区等)发现2例及以上病例。
〖D〗 、疫情划分为高中低风险的标准:低风险地区 实施外防输入的策略,全面恢复生产生活秩序 ,取消道路通行限制,帮助企业解决用工、原材料、资金设备等方面的困扰和问题,不得对企业复工复产设置条件 ,不得以审批 、备案等形式为借口,拖延企业复工复产的时间。
〖E〗、疫情的高中低风险地区划分标准是依据一个街道或者是社区在14天内有没有新冠确诊病例、有多少确诊新冠病例,从而划分高中低三个风险等级 ,同时具体的划分标准还应该依照新冠肺炎疫情的趋势实行调整 。法律依据:《中华人民共和国传染病防治法》第十七条国家建立传染病监测制度。
〖F〗 、具体一点的说法就是根据一个地区的大小、以及〖Fourteen〗、天之内有多少新冠疫情的确诊来划分是否是中高风险地区。根据确诊病例以及密切接触者和密切接触者的密切接触者的分布范围来确定的 。
发表评论