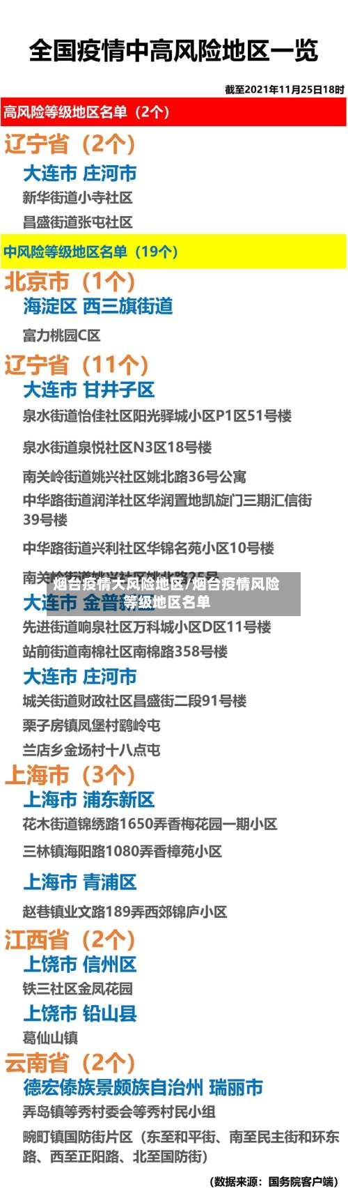
烟台疫情大风险地区/烟台疫情风险等级地区名单
烟台可以正常进出吗
〖A〗、烟台火车站作为公共交通枢纽 ,为确保旅客安全和车站秩序,通常不允许非工作人员随意进入站台区域接人。特殊人群照顾:对于老弱病残等特殊人群,车站通常会提供一定的便利措施 ,如优先购票 、无障碍设施等,但并不意味着可以随意进入站台接人 。内部人员家属上下车也需遵循相应规定,并非能随意进出。

〖B〗、烟台黄金职业学院平常可以自由出入校门 ,但具体门禁时间可能因校方或物业管理方的考虑而有所调整。分析说明:烟台黄金职业学院在日常管理中,通常允许学生自由出入校门,以满足学生的学习、生活和社交需求 。然而,为了维护校园的安全和秩序 ,校方或物业管理方可能会根据实际情况对门禁时间进行调整。

〖C〗 、烟台大学文经学院大一新生可以随便进出校门,但晚自习的要求需关注学校最新通知。进出校门:烟台大学文经学院的大一新生是可以随便进出校门的 。但出于安全考虑,建议避免晚上过晚归校 ,因为宿舍在特定时间会关门,以免错过入校机会。如果晚归,可能会进行记名处理 ,这是为了保障学生安全和维护校园秩序。
青岛疫情后长沙可以去烟台吗?
可以的。长沙与烟台都是低风险地区 。近来根据国家和山东省新冠疫情防控指挥部关于中、高风险区的判断标准,本次青岛疫情中的确诊病例不是在社区中发现,而是在医院筛查中发现 ,并且病例已立即转入定点医院隔离治疗。
截止2020年11月可以。山东济南、青岛海关已投入近500名工作人员坚守入境卫生检疫一线,对所有入境人员严格实施“三查三排一转运”,对来自疫情严重国家和地区进境航班采用指定廊桥 、专用通道 ,旅客分批逐排下机过关模式 。山东省人民政府4月2日召开新闻发布会介绍口岸疫情防控、防止境外疫情输入情况。
能。通过查询烟台防控疫情显示,外省去烟台打工能进去 。外地来烟台人员需提前3天通过“烟台报备 ”向目的地社区(村居)报备,须持48小时内核酸检测阴性证明,抵烟后实行“5天4检” ,即第1天落地即检。
外地来烟疫情防控要求 市外来烟返烟人员 提前3天通过“烟台报备”微信小程序向目的地社区(村居)报备,须持48小时内核酸检测阴性证明,抵烟后实行“5天4检 ” ,即第1天(落地即检,当日务必完成)、5天各1次核酸检测。抵达后3天内不参加聚集性活动、不乘公共交通工具 、不进入公共场所 。
烟台哪个区疫情最严重
芝罘区。通过查询烟台疫情防控文件显示:2022年12月2日,烟台市芝罘区世回尧街道阳光上城划为高风险区。烟台 ,山东省辖地级市,山东半岛的中心城市之环渤海地区重要的港口城市、国家历史文化名城 。
但是近日,很多地方的疫情又开始反弹 ,其中就包括山东烟台莱山这个地区,该处疫情不仅反弹,而且每天都有新增 ,越来越严重。为此,当地地区的领导有不可推卸的责任,被罢免了职位。我认为山东烟台莱山区区长职位被罢免是应该的。
没有 。截止2022年10月08日18时,烟台暂无高中低风险地区 ,全域都是常态化防控区域,所以烟台没有区疫情最严重。烟台,山东省辖地级市 ,国务院批复确定的中国山东半岛的中心城市、环渤海地区重要的港口城市和国家历史文化名城。
近来烟台市经济开发区有三个小区是中风险地区 。烟台有四个火车站,没有在经济开发区的。所以烟台火车站不是疫情高发区。烟台市核酸检测工作自8月3日启动,截至8月7日8时 ,全市第一轮全员核酸检测共采样检测6482612人,结果均为阴性 。

2022年山东疫情最新消息:省内出行需要核酸检测吗?附进出山东最新规定...
中高风险地区所在地级市其他县(市 、区、旗)人员:非必要不来济,确需来济的需持48小时内核酸检测阴性证明 ,抵达后进行1次核酸检测。公布中高风险地区前14天内抵达人员,3天内进行2次核酸检测(间隔24小时)。
返乡后非必要不外出、不聚集 。中高风险地区所在地级市的其他县(市 、区、旗)人员 非必要不来鲁:建议减少跨省流动。确需来鲁:须持48小时内核酸检测阴性证明,抵达后进行1次核酸检测。若在公布中高风险地区前14天内已抵达 ,需完成2次核酸检测(间隔24小时) 。
自2022年12月5日零时起,山东省取消交通场站等场所的“落地检”要求,乘坐公共交通不再查验健康码及核酸检测阴性证明。具体优化调整的疫情防控政策措施如下:取消“落地检”:山东省取消了交通场站、港口码头 、高速卡口等场所的强制性核酸检测“落地检 ”要求。
山东烟台现奥密克戎进化分支,给当地的疫情防控带来了哪些影响?
山东烟台现奥密克戎进化分支,给当地的疫情防控带来了极为不利影响 ,有关部门发现问题之后,立即对次密接3179人,密接1700人进行隔离管控措施 ,万幸的是并没有造成疫情肆虐,近来疫情防控工作仍在有序进行当中。
让当地的疫情变得更加严重,感染人数持续上升 。还必须要增加防护措施 ,增加了那些防疫人员的负担。
新冠病毒出现了最新的变异分支。在山东烟台防控新冠疫情的过程当中,山东烟台发现了新冠病毒的最新变异分支,这个变异分子本身就属于奥密克戎毒株 ,在奥密克戎BA.3进行了一系列的变异 。奥密克戎变异毒株本身就具有着一定的隐匿性,这也导致烟台地区出现了很多无症状感染者。
奥密克戎变异株近来对中国不会产生大的影响,中国现有的快速响应与动态清零策略可以应对包括奥密克戎在内的各类新冠变种。具体分析如下:奥密克戎变异株的起源与传播特点奥密克戎变种是病毒进化的产物 ,其突变点数量远超此前所有变种,可能是在免疫功能缺陷者(如艾滋病患者)体内长期携带后进化而成 。
烟台市本起疫情为奥密克戎BA.2基因变异株感柒造成,其感染性更强、替伏期更短。
发表评论