鼎道网
  • 首页
  • 端游攻略
  • 永劫资讯
  • 手游技巧
  • 永劫科技
  • 每日百科
  1. 首页
  2. 永劫资讯 第81页
查询快递疫情停运地区/如何查看疫情快递停运地区

查询快递疫情停运地区/如何查看疫情快递停运地区

手机上怎么查询快递停发地区 〖壹〗、通过顺丰速运APP可以查询快递停发地区,具体操作步骤如下:准备工具与原料确保手机为苹...

  • 永劫资讯
  • 2026-02-01
  • 阅读 22
登封疫情哪里是重点地区(登封疫情严重吗)

登封疫情哪里是重点地区(登封疫情严重吗)

...石峰区2例、荷塘区4例、攸县6例新冠病毒确诊病例或无症状感染者!活... 感染者4:万某峰,男,19岁,居住在荷塘...

  • 永劫资讯
  • 2026-02-01
  • 阅读 20
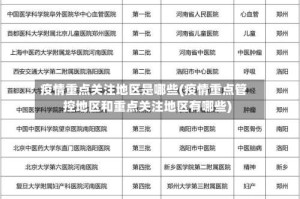
疫情重点关注地区是哪些(疫情重点管控地区和重点关注地区有哪些)

疫情重点关注地区是哪些(疫情重点管控地区和重点关注地区有哪些)

重点疫区都有哪些省份 湖北省作为重点疫区:作为疫情的发源地,湖北省尤其是武汉市在疫情期间面临着极大的挑战。随着疫情的扩散...

  • 永劫资讯
  • 2026-02-01
  • 阅读 19
【都有那些地区疫情解禁了,哪个城市疫情解除了】

【都有那些地区疫情解禁了,哪个城市疫情解除了】

今日或宣布解禁(5.25 今日(5月25日)日本部分地区存在解禁可能,但最终是否解禁需以官方正式消息为准,近来尚未明确...

  • 永劫资讯
  • 2026-02-01
  • 阅读 26
【什么地区容易发生疫情,什么地方的疫情比较严重】

【什么地区容易发生疫情,什么地方的疫情比较严重】

中国疫情最严重的三个省 〖壹〗、疫情最严重的三个省是湖北省、广东省和河南省。湖北省是疫情爆发的中心地带,尤其是武汉市。这...

  • 永劫资讯
  • 2026-02-01
  • 阅读 17
【合肥无疫情地区查询系统,合肥疫情无症状感染者】

【合肥无疫情地区查询系统,合肥疫情无症状感染者】

合肥市庐江县有没有疫情 没有。通过查询合肥市庐江县当地疫情了解到,合肥市庐江县没有疫情。截止到2022年12月7日,合肥...

  • 永劫资讯
  • 2026-02-01
  • 阅读 17
无疫情地区返鲁政策(返鲁需要隔离吗)

无疫情地区返鲁政策(返鲁需要隔离吗)

五一还能出行吗?各地最新防疫政策一图速览 〖壹〗、中高风险地区所属县来(返)昌人员实施“7+7”管控(7天集中隔离+7天...

  • 永劫资讯
  • 2026-02-01
  • 阅读 16
台湾地区最新今日疫情(台湾最新疫情今天)

台湾地区最新今日疫情(台湾最新疫情今天)

台积电1名工程师确认感染新冠,“缺芯”现状或加剧 〖壹〗、台积电1名工程师确诊感染新冠,近来事件不影响公司营运,但台湾地...

  • 永劫资讯
  • 2026-02-01
  • 阅读 17
沈阳是否疫情重点地区(沈阳是否疫情重灾区)

沈阳是否疫情重点地区(沈阳是否疫情重灾区)

去沈阳最新规定 沈阳货车限行核心规则可归纳为:按排放标准分层限行、中型厢式货车特殊管理、分区域时段动态管控,新能源车型享...

  • 永劫资讯
  • 2026-02-01
  • 阅读 45
苏州归谁管理的疫情地区(苏州是否为疫情重点关注地区)

苏州归谁管理的疫情地区(苏州是否为疫情重点关注地区)

苏州市疫情防控2022年第13号通告 风险等级调整根据国务院联防联控机制规定及专家综合评估,自2022年2月15日12时...

  • 永劫资讯
  • 2026-02-01
  • 阅读 19
  • 首
  • <
  • 77
  • 78
  • 79
  • 80
  • 81
  • 82
  • 83
  • 84
  • 85
  • 86
  • >
  • 尾

热门文章

  • 上海现在处于疫情的地区(上海现在是疫区)
    上海现在处于疫情的地区(上海现在是疫区)
    2026-02-06
  • 东南亚地区疫情情况(东南亚国家疫情数据)
    东南亚地区疫情情况(东南亚国家疫情数据)
    2026-01-30
  • 拼多多疫情地区调整公告/拼多多疫情停发快递了
    拼多多疫情地区调整公告/拼多多疫情停发快递了
    2026-02-02
  • 知识教程!微乐亲友房怎么开挂”开挂(透视)辅助教程
    知识教程!微乐亲友房怎么开挂”开挂(透视)辅助教程
    2026-02-05
  • 遵义地区疫情限行通知(遵义疫情控制了吗)
    遵义地区疫情限行通知(遵义疫情控制了吗)
    2026-02-02

最新文章

  • 曲靖疫情地区划分图表/曲靖疫情防控消息

  • 不能去疫情地区文案短句(疫情不能去旅游很难受)

  • 我国新冠疫情高危地区/中国新冠状肺炎高危城市

  • 国外划分疫情风险地区/国外属于什么风险地区

  • 【河南各地区疫情电话,河南疫情质询电话】

随机文章 换一换

  • 【郑州是疫情外溢地区吗,郑州是疫区还是非疫区】
    【郑州是疫情外溢地区吗,郑州是疫区还是非疫区】
    2026-02-01
  • 广东地区返邵疫情要求/广东返乡人员防疫规定
    广东地区返邵疫情要求/广东返乡人员防疫规定
    2026-01-31
  • 【返淮如何报备疫情地区,2021今年返淮人员要求】
    【返淮如何报备疫情地区,2021今年返淮人员要求】
    2026-02-01
  • 疫情地区备案什么意思(疫情备案申请到哪里办)
    疫情地区备案什么意思(疫情备案申请到哪里办)
    2026-02-02
  • 江西本土无新增疫情地区(江西新增本土无症状)
    江西本土无新增疫情地区(江西新增本土无症状)
    2026-01-30
我们是一个中立的游戏资讯网站,分享独立的游戏体验和测评,本站禁止发黄赌毒,如发现全部删除,有发现者可向站长举报
© 鼎道网2026 版权所有 . Powered By Z-BlogPHP . 京ICP备00000000号